
Build a Validated Multi-Step Form with ShadCN & React Hook Form (Step-by-Step Guide)
If you’re developing a multistep form in Next.js, ensuring validation at every step can improve user...
Practical writing on web development, AI systems, and engineering decisions — based on real projects, not tutorials rewritten for SEO.
Written by Sagar Sangwan, software engineer.

If you’re developing a multistep form in Next.js, ensuring validation at every step can improve user...

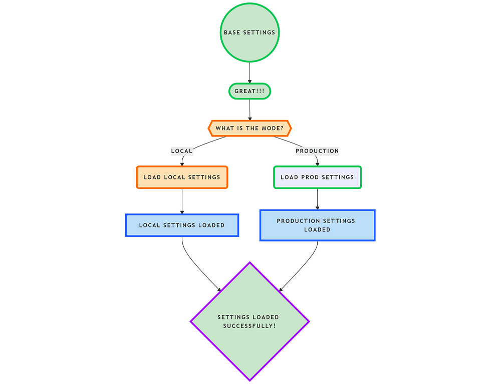
In this blog, we’ll structure Django settings efficiently using a modular approach. We’ll create a s...

Learn to integrate Puppeteer with Next.js 15 for seamless HTML-to-PDF conversion. Set up API routes ...

Integrate Google Drive API with Next.js or React.js to upload and retrieve files. Follow this step-b...

Next.js authentication: Compare NextAuth with free databases like Neon & Supabase vs. third-party so...

Learn to send emails in Next.js using Google SMTP and Nodemailer. Follow this step-by-step guide to ...

Learn how to build a Python script with a web interface to upload, transform, and download Excel sal...

Boost your Next.js blog's SEO and social sharing with the generateMetadata function. Learn to optimi...

Set up Prisma in a Next.js 15 project with JavaScript. Learn to create a singleton file to prevent m...

Learn to build a reusable multi-select dropdown in React with ShadCN UI and react-hook-form. Add dyn...

Learn to track user activity in your website, including page views, view counts, and cookie manageme...

Learn how to use .gitignore effectively to keep your Git repository clean. Avoid committing unnecess...

Build a real-time password strength meter in Next.js using zxcvbn.js. Learn to evaluate password sec...

Boost engagement by adding social media sharing in Next.js. Learn to create a shareable blog post co...

Boost productivity with Python automation! Discover 5 powerful scripts to track expenses, summarize ...

Unlock the power of React and Next.js! This guide clarifies their key differences, ideal use cases, ...

Learn to create a dynamic sitemap in Next.js using Prisma. Improve SEO by helping search engines eff...

The U.S. government has announced a historic $500 billion investment in AI infrastructure. Learn how...

New to Git and GitHub? This beginner-friendly guide covers Git commands, repositories, branching, me...

Integrate Google OAuth2 with Django and React for seamless authentication. Follow this step-by-step ...

Choosing the right architecture for your API endpoints is crucial for building scalable and maintain...

Build and deploy an AI-powered news aggregator with Flask, Python, and Vercel. Scrape, analyze, and ...

Master JavaScript with these 10 concise and powerful one-liners. Level up your coding skills with ef...

Discover powerful Prisma extensions for Node.js and TypeScript to enhance caching, pagination, RBAC,...

We’ve all been there. You look at your Downloads folder and it’s a digital graveyard. PDFs mixed wit...

Build a user-friendly token purchase interface in React with reusable components and custom hooks. L...

Integrate Google OAuth2 with Django and React for seamless authentication. Follow this part 2 step-b...
Subscribe to get the latest posts delivered to your inbox